企業被約談3次將被吊銷牌照?相關監管部門:吊銷牌照必須嚴格按照法律規定
發布: 2019-02-16 11:18:19 作者: 佚名 來源: 直銷道道網
2月15日,由華夏時報發布的題為《商務部暫停審批、企業被約談三次或被吊銷牌照 直銷行業管理進入史上最嚴監管期》一文刷爆了朋友圈,針對“企業被約談3次將被吊銷直銷牌照”各大直銷微信群展開了激烈的討論。

該報道稱,據某直銷企業內部人士透露,按照2月14日商務部新聞發布會上透露出監管部門的精神,如果企業被約談三次,將被吊銷直銷牌照。對此,有業內人士表示,該消息來源是企業人士而并非監管部門官方信息,其真實性讓人懷疑。
另外,據直銷道道網了解,2月14日,商務部新聞發布會上發言人對外稱商務部目前已暫停直銷審批備案事項,并且表示將加快構建以信用為核心的直銷行業監管體制,建立直銷企業信用黑名單,但對約談企業3次吊銷牌照一事只字未提及。
為確認該信息真實與否,直銷道道網聯系了相關市場監管部門進行核實,該監管部門負責人稱目前并沒有收到任何官方正式通告,但其表示吊銷牌照是有嚴格的法律規定的。
該負責人還表示,監管直銷的部門可以約談管束企業,但沒有執法辦案權,監管部門約談企業若發現存在違法行為,需通報稽查局進行立案調查,稽查局必須依據法律法規,按程序作出處置。也就是說,就算是真有其事,是需要監管依法,要真正落地還是困難重重,并非那么容易。
另外有業內人士認為,目前直銷監管趨嚴,企業黑名單呼之欲出,那么吊銷牌照是否應該建立在這個基礎之上?這并不無可能。
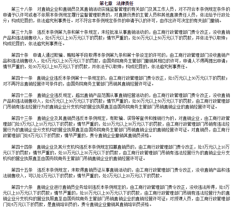
事實上,關于吊銷直銷牌照《直銷管理條例》早已經做了明確詳細的規定,例如第四十二條指出:直銷企業違反規定,超出直銷產品范圍從事直銷經營活動的,情節嚴重者,處30萬元以上50萬元以下的罰款,并由工商行政管理部門吊銷有違法經營行為的直銷企業分支機構的營業執照直至由國務院商務主管部門吊銷直銷企業的直銷經營許可證;還有第四十三條指出:直銷企業及其直銷員違反本條例規定,有欺騙、誤導等宣傳和推銷行為的,對直銷企業,情節嚴重者,處10萬元以上30萬元以下的罰款,并由工商行政管理部門吊銷有違法經營行為的直銷企業分支機構的營業執照直至由國務院商務主管部門吊銷直銷企業的直銷經營許可證。

也就是說,吊銷企業牌照是需要遵循規定,并且由國務院商務主管部門執行。可見,企業被約談3次將被吊銷直銷牌照一說并無依據,也不符合監管條例所定。
自2018年末“權健事件”引發的社會廣泛關注開始,直銷行業遭受了一系列打擊,面對此次行業地震,政府監管嚴字當頭,從中央部委到地方,一場直銷亂象整治的“攻堅戰”已全面打響。盡管我們不知道這場“寒冬”還要持續多久,但無論如何,直銷行業要想告別質疑,一切皆依托于企業經營守法,并真正回歸產品與服務本身。
今日新聞頭條
我也說兩句
已有評論 0 條 查看全部回復










